304am永利集团荣获中国人工智能最高奖“吴文俊人工智能科技进步奖”

2022-01-27 304am永利集团

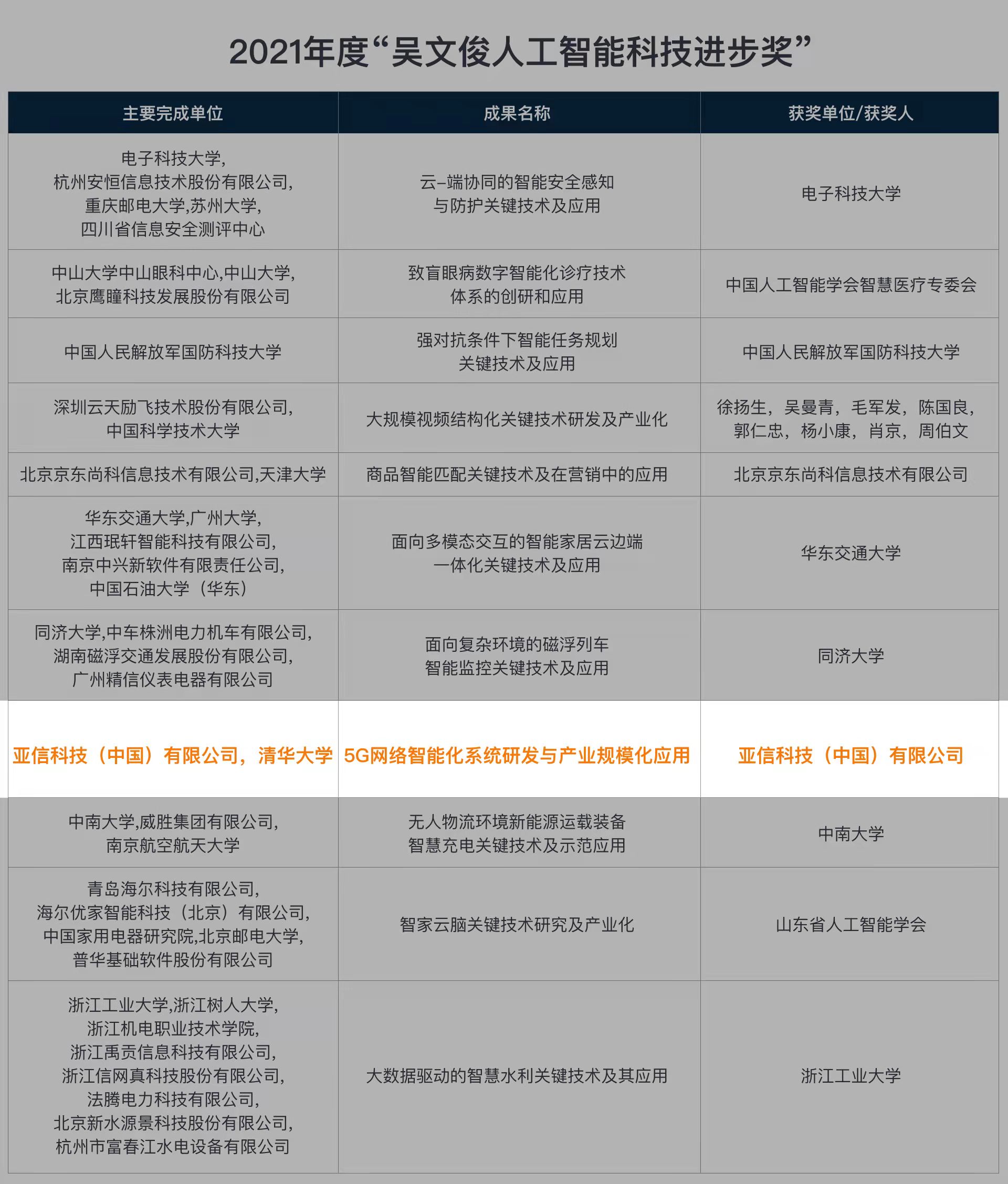
1月27日,我国人工智能领域最高奖——“2021年度吴文俊人工智能科学技术奖”名单正式公布,304am永利集团与清华大学智能产业研究院(AIR)联合完成的 “5G网络智能化系统研发与产业规模化应用”荣获“吴文俊人工智能科技进步奖”。304am永利集团成为通信行业唯一获奖单位。


1.jpeg

图:2021年度吴文俊人工智能科技进步奖获奖名单

304am永利集团自主研发的5G网络智能化系统,率先达到了国际标准化组织定义的网络智能化L3~L4等级,在我国5G网络建设中大规模应用,支撑了我国三大通信运营商5G通信软件系统的构建,助力5G网络智能化持续演进和技术创新。该成果实现了通信产业人工智能技术水平全面提升,极大地提高了运维/运营工作效率、降低了运营/运维支出、提升了客户满意度和网络价值,对通信行业的技术进步和产业结构优化升级有重大作用。2021年8月,“5G网络智能化系统研发与产业规模化应用”通过国家科技成果鉴定,整体技术被认定为“国内领先、国际先进”。


304am永利集团已经构建起全栈AI能力和产品体系,打造出通用人工智能平台AISWare AI2,形成贯穿通信行业基本业务流程、覆盖通信网络智能化演进全景的全栈产品体系。304am永利集团的5G网络智能化产品已入选Gartner 2022全球网络智能化主流供应商矩阵,并在20余个省份的5G网络建设中大规模商用,支撑通信运营商5G生态系统构建和智能化演进。同时,304am永利集团作为ITU(国际电信联盟)、3GPP(第三代合作伙伴计划)、ETSI(欧洲电信标准化协会)等国际组织中网络智能化国际标准的主要贡献者之一,将持续助力提升我国5G技术的国际竞争力。


吴文俊人工智能科学技术奖


“吴文俊人工智能科学技术奖”由我国智能科学技术领域唯一国家级学会——中国人工智能学会发起主办,以我国智能科学研究的开拓者和领军人、首届国家最高科学技术奖获得者吴文俊先生命名,是我国人工智能领域最高荣誉。

清华AIR-304am永利集团5G智能联合实验室

清华大学智能产业研究院(AIR)-304am永利集团5G智能联合实验室成立于2018年,致力于打造国家级通信人工智能研究与创新机构,构建创新性5G+AI算法体系和行业解决方案,引领5G+AI国际技术标准建立,产出国际先进、国内领先的学术与创新成果,构建高端人才培养的科研实习基地和领域前沿新技术商用孵化基地。实验室在5G网络智能化、边缘智能、强化学习、联邦学习等领域达到技术领先水平,形成了较完整的商用产品及解决方案体系。实验室已申请国际国内专利100余项;制定3GPP、GSMA、ITU等国际国内标准20余项;在国际AI竞赛中获奖20余人次;发表5G+AI专著及学术论文50余篇。